春节返乡是否需要隔离?31个省市最新情况汇总
辽宁沈阳:对于北京市除重点区域外的地区,需要携带7日内的核酸检测阴性报告,但无需隔离(具体以沈阳当地要求为准)。吉林长春:从低风险地区前往长春 ,需要向社区报备,但无需隔离 。黑龙江哈尔滨:低风险地区人员到哈尔滨人员需持健康码绿码,以及向社区报备 ,无需隔离。

春节返乡是否需要隔离?31个省市最新情况汇总:北京:中高风险地区前往需集中隔离14天并核酸检测,低风险地区需登记个人信息并与社区和单位联系。天津:低风险地区持绿码并报备社区,中风险地区需绿码、7日内核酸检测阴性报告并居家隔离14天 。

春节返乡是否需要隔离取决于出发地和目的地的疫情风险等级及当地具体防控政策 ,近来31个省市政策存在差异,部分地区对高风险地区返乡人员要求集中隔离,中风险地区人员可能需居家隔离 ,低风险地区人员通常持健康码绿码和核酸检测阴性证明即可自由流动,但部分地区仍要求核酸检测或健康监测。

针对今年春节异地返乡的隔离与核酸检测要求,31个省区市的具体措施已总结如下(部分信息可能随时间有所更新 ,请以当地最新政策为准):春节非必要不返乡倡议 汇森速运再次重申倡议:非必要不返乡,尽量减少流动,留在企业、留在务工地过年。这一倡议旨在减少春节期间的人员流动,从而降低疫情传播的风险 。
安徽疫情咋样
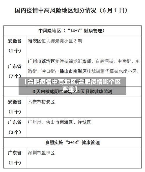
022年10月25日安徽新增本土病例3例 ,新增本土无症状感染者8例,新确诊病例3例,例 ,现有确诊病例18例,累计确诊1530例,累计治愈1506例 ,累计死亡6例。安徽全域高风险地区1个中,中风险地区39个。
安徽 、辽宁疫情大规模扩散的可能性较低,零号病人很可能在辽宁营口 ,但尚未最终确定 。具体分析如下:安徽、辽宁疫情大规模扩散的可能性防控措施及时有效:疫情发生后,两地迅速启动大规模核酸检测、精准小区防控及人群筛查等措施。例如,通过快速排查密接者并实施隔离管控 ,有效切断了传播链。
月26日至29日,安徽宿州市泗县累计新增新冠阳性感染者31例,分别位于合肥市 、淮北市和宿州市,在对这31例新增进行流调时发现 ,不少阳性感染者都与江苏南京、徐州、淮安有过密切接触 。
安徽最初两例感染者并非零号病人,确定零号病人的难度很大,本轮疫情潜伏的时间有2-3周 ,活动范围广涉及人群较多,流调工作量大。
外省进入合肥是否要隔离最新
〖壹〗 、外省人前往安徽合肥打工,是否需要隔离呢?答案是不需要。只要你的身体状况良好 ,没有出现任何症状,特别是没有发热的情况,就不会被要求隔离。合肥作为安徽省的省会城市 ,拥有先进的医疗系统和管理措施,确保外来务工人员的安全与健康 。当地卫生部门会根据个人健康状况进行评估,对于符合条件的健康个体 ,将不会采取隔离措施。
〖贰〗、从成都飞往合肥,您不需要进行隔离。根据最新的政策,合肥对于非世界航班的乘客基本上只需要进行体温检测 。当然,每位乘客在登机前仍需提供有效的健康码和行程码 ,确保健康状况良好。同时,请注意,航空公司可能会要求您在登机前提供48小时内有效的核酸检测阴性证明 ,具体要求请以航空公司规定为准。
〖叁〗、中高风险地区来合肥需要隔离 。合肥市12345热线工作人员建议,防疫政策实时更新,来肥人群可提前查询具体城市具体区域的防疫政策。 高风险地区:来肥人群需提前报备 、核验双码、持48小时内核酸检测阴性证明 ,落地后将执行“七天集中隔离”。
〖肆〗、出入合肥必须满足多项条件,首先需要提供核酸检测阴性证明,确保自身健康 。其次 ,健康码和行程码均需为绿码,以确保无疫情风险。推荐使用自驾作为出行工具,因其更为灵活安全。抵达目的地后 ,需进行为期三天的居家隔离,期间需完成两次核酸检测,确保安全 。在出行前,务必提前了解最新的防疫政策 ,确保行程顺利。

安徽风险地区吗现在
安徽现在属于低风险地区。安徽省(皖)位于中国中东部,东连江苏 、浙江,西接湖北、河南 ,南邻江西,北靠山东,是中华人民共和国一级行政区 ,省会为合肥市。安徽总面积101万平方公里;安徽现有16个地级市,9个县级市、50个县、45个市辖区 。安徽省是中华文明的重要发祥地。清朝初年设置江南省。安徽省建于1667年,至今已有300多年历史 。
根据安徽省应急管理厅和气象局8月8日发布的强对流天气防御提示 ,当前安徽省的高风险区域主要集中在沿江江北地区,尤其是沿淮淮北一带。具体需重点关注以下情况:强降水高风险区8月8日至13日,沿淮淮北部分地区可能出现中到大雨 ,局部暴雨,易引发城市内涝 、农田积涝及山区地质灾害。
不需要 。因为截至12月22日,上海和安徽都是低风险区。截至12月22日12时,根据相关地区新冠肺炎疫情防控工作指挥部通报 ,全国共有13个县区(乡镇、街道、区域)为中风险地区。
属于 。安徽省,位于我国华东地区,东邻江苏 ,南接浙江和江西,西邻湖北 、河南,北接山东 ,面积约197万平方千米。截止2022年10月8日,通过查询该地疫情官方网站显示,该地于2022年10月1日全面清零 ,并且无新增,所以属于低风险地区。
是 。安徽,简称“皖” ,省会合肥。是中华人民共和国省级行政区。截止2022年11月14日,安徽省有高风险地区2处,中风险地区20处,所以安徽省是中高风险区。








