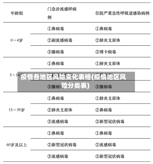
疫情各地区风险变化表格(疫情地区风险分类表)

东西湖区高低风险地区汇总名单表格一览

武汉东西湖区高低风险地区名单截至2022年11月25日9:00,武汉东西湖区有高低风险地区 ,共63处高风险,1处低风险 。

疫情各地区风险变化表格(疫情地区风险分类表)-第1张图片

武汉东西湖区高低风险地区名单截至2022年11月24日9:00,武汉市有高低风险地区 ,在江夏区、经开区 、黄陂区、汉阳区、江岸区 、江汉区、东西湖区、_口区 、武昌区、洪山区。

疫情各地区风险变化表格(疫情地区风险分类表)-第2张图片

低风险地区。“武汉发布 ”2020年6月3日消息,截至6月1日24时,武汉市东西湖区已连续14天无新增确诊病例报告 。按照相关分区分级标准 ,自2日零时起,武汉市东西湖区由中风险调整为低风险。至此,湖北所有县(市、区)均为低风险地区。

疫情各地区风险变化表格(疫情地区风险分类表)-第3张图片

截至2022年3月3日17:50 ,山东中风险地区为青岛市黄岛区九龙江路53号甘水湾小区 ,暂无高风险地区 。

截至12月15日16时)全国现有1243个高风险地区,涉及21个省(自治区 、直辖市)和新疆生产建设兵团 、69个设区市(区);161个低风险地区,涉及21个省(自治区、直辖市)和新疆生产建设兵团、68个设区市(区)。

疫情分布情况:67名感染者涉及工业园区 、吴中区、吴江区、姑苏区 、相城区和下辖的常熟市、张家港市 ,分布空间较散,疫情防控形势胶着。其中,苏州工业园区是此轮疫情最重的区域 。中风险地区名单:吴江区:盛泽镇绿洲华庭小区41栋、长安花园21幢 。

2022宜宾市疫情防控重点风险地区一览宜宾市最新疫情防控要求

〖壹〗 、来川前需登记报备近7天内有本土疫情发生的县旅居史的来川人员 ,应提前向目的地社区登记报备。落实重点场所常态化防控民宿、网约房、酒吧 、歌舞厅、洗浴场所、棋牌室 、网吧 、电子游艺厅、密室逃脱、剧本杀等十类重点场所要严格查验健康码和行程卡,发现健康码异常或“四川天府健康通”显示有风险城市旅居史 、应限制其进入上述重点场所,并第一时间报告所在社区。

〖贰〗、四川宜宾近来本土确诊23 ,本土无症状加4,高风险区26个,中风险区26个 。

〖叁〗、有。截止到2022年9月2日 ,宜宾市属于我国中风险区,通过查询相关资料显示:该地区有疫情的,其中出现13例新冠病例 ,居民要服从当地疫情防控指挥部的安排 ,按时进行核酸检测。

〖肆〗 、宜宾市是低风险地区 。通过查询相关公开信息显示,截止于2022年12月20日,宜宾市地区属于低风险区域 ,实行个人防护,避免聚集,离开所在城市持48小时核酸检测阴性证明 ,做好个人防护。

〖伍〗、022年新冠肺炎疫情防控工作方案核心内容如下:严格人员流动管理出行限制原则:全体人员需减少非必要出行,严格限制前往中、高风险地区及所在县(市 、区、旗),非紧急情况不前往此类区域。风险地区管控:对中高风险地区人员流动实施动态监测 ,要求相关人员主动报备行程,配合落实隔离、核酸检测等措施 。

全国疫情高中低风险区一览表?

操作步骤:进入查询页面:点击搜索结果中的“疫情风险等级查询”服务。选取地区:系统默认显示当前所在地的风险等级,若需查询其他地区 ,可通过筛选功能手动选取目标省份 、城市或区县。查看结果:页面会明确标注所选地区为高风险区、中风险区还是低风险区,并显示具体区域范围(如某街道、社区) 。

截至近来,国内共有2个高风险地区 ,76个中风险地区 ,主要分布在陕西省 、河南省 、浙江省等地,以下为详细信息(数据不包括港澳台地区):高风险地区:具体地区名单会随疫情形势动态调整,可通过权威渠道实时查询。

中风险地区:以县市区为单位 ,存在以下两种情况之一的地区:14天内有新增确诊病例,且累计确诊病例不超过50例;或累计确诊病例超过50例,但14天内未发生聚集性疫情。低风险地区:以县市区为单位 ,无确诊病例或连续14天无新增确诊病例的地区 。

全国中高风险地区名单(截止1月27日)及查询方式如下:中高风险地区名单 高风险地区(9个):河北省:石家庄市藁城区全域;石家庄市新乐市全域;邢台市南宫市全域 。黑龙江省:绥化市望奎县全域;绥化市海伦市永富镇众发村;绥化市海伦市永富镇东大村;哈尔滨市利民开发区裕田街道。

高中低风险区的查询方法通过国家卫健委官方网站查询访问国家卫健委风险等级查询网站:http://bmfw. 选取目标行政区域,底部会显示该区域的风险等级。

相关推荐

  • 杭州全国疫情高风险地区/杭州地区疫情风险等级

    杭州全国疫情高风险地区/杭州地区疫情风险等级

    12月7日杭州新增高风险地区了吗?021年12月7日杭州未新增高风险地区,但新增了一处中风险地区。具体信息如下:新增中风险地区:杭州市萧山区北干街道龙湖春江天玺17幢。全域风险等级:截至2021年12月7日,杭州共有1处中风险地区,0处高风险地区,其他地区均为低风险地区。月7日杭州有一处中风险地区,无高风险地区,其余地区为低风险地区。中风险地区:杭州市萧山...

  • 报告疫情地区(疫情报告属地管理原则是什么意思)

    报告疫情地区(疫情报告属地管理原则是什么意思)

    日本疫情还没结束?最新数据让人松了口气!日本疫情尚未完全结束,但最新数据表明整体情况有所好转,部分地区和人群仍需保持警惕。以下是具体分析:整体疫情数据下降根据第12周(3月17日~3月23日)疫情报告,全国新增病例数为15,872例,定点当たり报告数为23,相比去年同期大幅下降35%。这一数据表明,日本整体疫情形势较去年同期有明显改善,疫情似乎进入收尾阶段...

    2026/04/30
  • 【东北疫情稳定地区有哪些,东北疫情在哪个省】

    【东北疫情稳定地区有哪些,东北疫情在哪个省】

    哈尔滨昨天新增10个新冠病例,九小场所都关了,隔壁吉林省新增4000多例...〖壹〗、哈尔滨昨天新增10个新冠病例,全部来自隔离人群中,而社会面风险基本可控。随着疫情防控措施的加强,哈尔滨的九小场所已全部关闭,且已完成了两轮全员核酸检测,疫情形势整体趋于稳定。然而,与哈尔滨相邻的吉林省,疫情形势却异常严峻,一天内新增了4000多确诊病例,这一数字令人震惊。...

  • 吴中区有无疫情地区/苏州吴中区有没有新型冠状病毒

    吴中区有无疫情地区/苏州吴中区有没有新型冠状病毒

    苏州市吴中区有疫情吗〖壹〗、密接筛查中发现:2例(吴中区甪直镇、吴江区七都镇各1例)。重点人员筛查中发现:2例(常熟市古里镇、相城区澄阳街道各1例)。病例特征:所有确诊病例均为轻型,无重型或危重型病例。新增本土无症状感染者详情病例来源:隔离中发现:30例(覆盖吴江区、昆山市、姑苏区、太仓市、常熟市、苏州工业园区等多地)。〖贰〗、吴中区和相城区。根据苏州市...

  • 循化疫情高风险地区名单/循化县区号是多少

    循化疫情高风险地区名单/循化县区号是多少

    最新!执业医师、主治医师考试多地下调合格分数线!部分地区对执业医师、主治医师考试合格分数线进行了下调,如四川、新疆、广西、贵州、青海、西藏等地,不同地区和不同类别有不同程度的降分。中级职称(主治)降分政策全国统一分数线:自2022年度起,卫生资格考试实行相对固定合格标准,各科目合格标准为试卷满分的60%。贵州地区降分政策:贵州省全国卫生资格考试省内分数线...

  • 疫情限行的地区都有哪些(疫情限行的地区都有哪些地方)

    疫情限行的地区都有哪些(疫情限行的地区都有哪些地方)

    全国各省市高速公路封闭情况最新汇总全国各省市高速公路封闭情况最新汇总如下:江苏限制鄂、浙、豫、渝、粤、湘、皖七省车牌进入。盐城、太仓、溧阳、涟水、江阴可办理通行证进入。疫区车辆禁行,其它省市车辆有通行证可通行。上海不限制外地车牌进入,只限制鄂省车辆。无通行证进入政策。无通行限制,过往需体温测试合格。全国各省市高速公路封闭情况最新汇总如下:江苏省限制鄂...

  • 内蒙古疫情分类地区明细(内蒙疫区划分)

    内蒙古疫情分类地区明细(内蒙疫区划分)

    死亡10例!内蒙古发布最新传染病疫情报告…〖壹〗、021年8月内蒙古自治区法定传染病疫情报告显示,全区报告死亡病例10例,其中艾滋病7例、乙肝1例、肺结核2例。以下是详细情况及高发疾病预防方法:疫情数据概述总体发病情况:2021年8月全区法定传染病报告发病总数6987例,较上月下降176%,较去年同期上升143%。〖贰〗、因为他们那的环境非常适合这些病毒...

  • 成都疫情属几级风险地区/成都疫情属高风险区吗

    成都疫情属几级风险地区/成都疫情属高风险区吗

    四川成都疫情怎么样?月16日成都市在入境人员集中隔离场所工作人员例行检测中发现1例新冠肺炎确诊病例,该病例为男性,系隔离场所工作人员,已闭环转运至定点医院治疗,密切接触者及环境样本检测均为阴性。病例基本情况该工作人员在12月4日至16日期间严格遵循闭环管理要求,期间多次核酸检测结果均为阴性。至此,成都市中风险地区全部清零,近来全市均为低风险地区,城市运行和...

  • 疫情各地区风险变化表格(疫情地区风险分类表)

    疫情各地区风险变化表格(疫情地区风险分类表)

    东西湖区高低风险地区汇总名单表格一览武汉东西湖区高低风险地区名单截至2022年11月25日9:00,武汉东西湖区有高低风险地区,共63处高风险,1处低风险。武汉东西湖区高低风险地区名单截至2022年11月24日9:00,武汉市有高低风险地区,在江夏区、经开区、黄陂区、...

  • 【石家庄疫情高点地区,石家庄疫情高峰】

    【石家庄疫情高点地区,石家庄疫情高峰】

    重点疫区有哪些?实例:湖北全省因疫情初期病例集中爆发,整体被列为重点疫区。全国范围内另有27个市因确诊病例超100例被纳入,如浙江省温州市、台州市、杭州市、宁波市,河南省信阳市、驻马店市,安徽省合肥市、阜阳市,江西省南昌市等。答案:重点疫区主要包括湖北、广东、黑龙江等省份。详细解释:重点疫区的定义与划分:重点疫区指的是新型冠状病毒疫情较为严重的地区,通常...

返回顶部