沈阳疫情1传18全轨迹曝光,涉及到了哪些地区?
〖壹〗 、沈阳疫情1传18全轨迹曝光,涉及到了哪些地区?自12月23日 ,沈阳市新增1例新型冠状病毒肺炎确诊病例为11月29日从境外返沈人员尹某某以来, 截至到12月31日24时,尹某某的关联病例已达18例 ,其中确诊病例16例,2例无症状感染者 。

〖贰〗、月8日中午在老四季(光荣街店)就餐;17时30分到和平区南宁幼儿园(总园)接孩子,后到沈河区十一纬路原味斋就餐;18时30分到和平区中山公园西门附近小骨头羊杂馆就餐;21时到皇姑区珠江街兰爵名仕汇KTV唱歌。

〖叁〗、沈阳疫情出现了回弹情况 ,这场疫情给我们敲响了警钟。在这次一传十八的疫情当中,传染源是一名从国外返回中国的人员,她从国外带回来的病毒传染给了诊所 、医院、小区等人员 ,造成了整个沈阳市的危机 。这个传染链给我们敲响了警钟,更给我们防疫工作提供了一些指导性的数据。

〖肆〗、月17 - 20日:主要在丰台区新发地市场附近活动。1月21日:轨迹涉及丰台区北水嘉伦水产市场 、西红门五色土冷库 。14:08 - 16:20在张家湾中学西口停留。16:21进入通州区张家湾镇北京东方通联物流有限公司(住总冷链)。19:34离开该公司 。19:44自京沈高速离京返沈。

去沈阳最新规定
〖壹〗、货车限行规定:对于轻型箱货和微型货车,在沈阳市二环路以内,早7点至8点30分和晚16点30分至18点禁行;中重型货车则在7点至22点禁行。外地货车需遵守这些限行规定。交通注意事项:沈阳对交通违法行为如路口压线、不礼让行人等拍摄较为严格 ,且部分地区存在单行线 。因此,外地车在行驶过程中需注意遵守交通规则,并留意导航提示。
〖贰〗 、限行规定 沈阳对于除货车外的车辆是不限行的 ,这意味着外地车可以正常进入沈阳市区。但需要注意的是,沈阳市对货车有一定的限行规定,具体为:轻型箱货和微型货车:在二环路以内 ,早7点至8点30分、晚16点30分至18点禁行 。中重型货车:在二环路以内,7点至22点禁行。
〖叁〗、二环路以内的轻型箱货和微型货车在早7点至8点30分、晚16点30分至18点禁行;中重型货车在7点至22点禁行。因此,如果外地车是货车 ,需要遵守这些限行规定 。交通注意事项:沈阳对路口压线 、不礼让行人的行为拍摄较为严格,且部分地区存在单行线。
沈阳疫情哪里严重
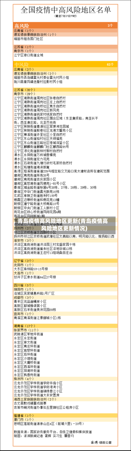
〖壹〗、铁西区,沈河区。通过查询相关资料显示 ,截止2022年9月17日,铁西区共有3个中高风险地区,沈河区共有2个中高风险地区,其他地区均没有中高风险地区 。
〖贰〗、较为严重 以下区域调整为高风险区 大东区 万泉街道魁星小区育才巷8-4号楼;万泉街道魁星小区育才巷8号楼。
〖叁〗 、022年9月25日。通过查询相关资料显示 ,辽宁省沈阳市在2022年9月20日,大东区、辽中区、浑南区疫情较严重,处于封闭管理状态 。2022年9月25日 ,沈阳全境内已无高中低风险区,解除封闭状态。
〖肆〗 、沈阳疫情1传18全轨迹曝光,涉及到了哪些地区?自12月23日 ,沈阳市新增1例新型冠状病毒肺炎确诊病例为11月29日从境外返沈人员尹某某以来, 截至到12月31日24时,尹某某的关联病例已达18例 ,其中确诊病例16例,2例无症状感染者。
〖伍〗、2021年5月,辽宁省沈阳市和平区文艺路艺园小区等多个区域疫情较为严重。 江苏省南京市江宁区的禄口街道成为疫情关注点 。 浙江省台州市的部分地区 ,虽然未明确划分中高风险地区,但存在与中高风险地区人员接触的历史。 广西壮族自治区防城港市的防城区和东兴市疫情受到关注。
沈阳疫情风险等级查询入口
欲查询沈阳地区的疫情风险等级,您可以通过“国务院客户端 ”小程序或“国家政务服务平台”小程序这两个入口来进行 。前者可通过微信搜索“国务院客户端”小程序或扫描下方二维码直接访问,进入首页后 ,选取“疫情风险查询 ”,接着点击辽宁省沈阳市,就能查看到沈阳当前的疫情风险等级。
疫情风险等级可以通过微信“中国政府网”公众号中的“疫情风险等级查询”功能进行查询 ,具体操作如下:打开微信:确保手机已安装微信(版本号 0.1 及以上),登录账号后进入主界面。进入“搜一搜 ”:在微信顶部搜索栏点击“搜一搜”,输入关键词“中国政府网” 。
最新全国风险地区名单可通过本地宝——全国疫情中高风险地区名单查询器实时查询。查询平台:本地宝——全国疫情中高风险地区名单查询器查询入口:点击进入(实时更新)本地宝的全国疫情风险等级名单查询系统由小编们实时维护 ,风险地区有调整时会第一时间更新专题,确保用户获取的信息准确且及时。
打开微信,点击界面下方的“发现 ”选项卡 ,选取“搜一搜”功能 。搜索“中国政府网”,在搜索结果中找到并点击进入官方公众号。进入服务页面:在公众号主页下方菜单栏中,点击“服务”选项。选取查询功能:在服务页面中 ,找到并点击“疫情风险等级查询 ”入口 。
打开国家政务服务平台打开支付宝应用,在搜索栏输入“国家政务服务平台”,搜索后点击进入该平台。进入疫情风险等级查询入口在国家政务服务平台首页或功能列表中,找到“各地疫情风险等级查询”选项 ,点击进入查询页面。
022年全国中高风险地区查询可通过以下两种主要方式实现:查询方式一:国务院客户端小程序——疫情风险等级查询入口获取:通过微信搜索“国务院客户端 ”小程序,进入后即可找到“疫情风险等级查询”功能入口。
沈抚防控系统怎么查询报备情况
通过查询相关资料显示:通过登录“中国沈阳”网站疫情防控专栏 。查询本公告扫描“来(返)沈人员自主报备 ”二维码就可以报备了。如果已经报备了,上面是有显示的。
所有返校入学的学生需通过微信小程序关注“沈抚防控系统” ,在该程序首页最下栏点击“报备”进行相关信息填报,在进入校园前完成网上报备工作 。









