高德地图如何查疫情区域
〖壹〗 、步骤一:进入搜索界面在高德地图首页点击搜索按钮(位置可能因用户设置显示在上方或其他区域) 。步骤二:输入关键词查询在搜索框中输入“疫情地图”,进入专题页面。步骤三:查看疫情分布地图中黄色圆点标记为疫情分布位置 ,圆点密度或颜色深浅可能反映疫情严重程度(具体以页面说明为准)。

〖贰〗、第一步:进入“我的 ”页面打开高德地图应用,在首页右下角点击“我的”,进入个人中心页面 。第二步:寻找疫情地图功能在“高德推荐”板块中 ,向左滑动功能列表,找到“疫情地图 ”选项。第三步:进入疫情地图页面点击“疫情地图”选项,系统将自动跳转至全国疫情分布展示页面。

〖叁〗、进入图层选项:在高德地图主界面上方 ,找到并点击图层按钮(通常显示为叠加的方块图标) 。选取疫情管控地图:在图层选项列表中,找到疫情管控地图功能入口,点击后系统会自动加载并切换至疫情地图模式。

〖肆〗 、搜索“疫情地图”:在主界面顶部的搜索框中输入关键词“疫情地图 ”,点击搜索后即可直接进入专区功能页面。查看当前位置疫情信息:进入专区后 ,应用会自动通过定位功能获取您的地理位置,并在地图上标注附近的疫情场所(如确诊病例活动轨迹点、封控区域等)。
〖伍〗、步骤一:进入疫情地图页面打开高德地图应用,在首页点击“疫情地图”功能入口 。此功能会直接跳转至疫情相关信息展示界面。步骤二:选取时间范围在疫情地图页面左下方 ,找到时间选取工具,通过下拉菜单或滑动选项调整需查询的时间段。此操作可筛选特定日期范围内的疫情风险点数据,确保信息时效性 。
〖陆〗 、打开软件并进入首页:启动“高德地图”软件 ,确保处于首页界面。选取图层选项:在首页中,找到并点击“图层”选项,该选项通常位于界面右上角或通过菜单按钮进入相关设置区域后可见。点击疫情管控地图选项:在图层设置界面中 ,浏览选项列表,找到“疫情管控地图 ”选项并点击 。

孟加拉国疫情速递2021年6月30日:达卡日感染人数创新记录
021年6月30日孟加拉国疫情速递:达卡单日感染人数创新高,全国新增7666例 ,死亡112人 根据2021年6月30日发布的政府数据,孟加拉国当日新冠肺炎疫情呈现以下关键动态:莫哈维DNCC新冠肺炎医院的病人数量比几周前显著增加。
孟加拉国首都达卡在单日新增142名登革热住院患者,全国单日新增143例,创历史纪录。 以下是详细情况:单日新增病例情况截至周二上午8点的24小时内 ,孟加拉国全国报告143例新增登革热病例,其中142例来自达卡 。这是该国单日新增病例数的历史比较高纪录。
021年7月6日,孟加拉国单日新增新冠肺炎病例达11525例 ,创历史新高,总病例数激增至966406例;新增死亡163人,总死亡人数达15392人。地区分布情况达卡:作为八个分区中病例数比较高的地区 ,单日新增5097例 。库尔纳:报告1865例,同时成为死亡人数比较多的地区,过去24小时内死亡46人。
法国度假区疫情告急,巴黎废水重现病毒!附法国91个集群感染“雷区”分...
集群感染数量:截至7月1日 ,法国仍有91处“集群感染 ”正在调查中,其中,法国本土占到78处。分布情况:法国本土正在调查的“集群感染”分布比较多的是巴黎南部近郊马恩河谷省(94省)和法国北部滨海塞纳省(Seine-Maritime ,76省),分别共有6处。
4月2日四川新增本土确诊病例6例和无症状感染者5例
月2日0时至24时,四川新增本土确诊病例6例,新增本土无症状感染者5例 ,具体情况如下:新增本土确诊病例6例 地区分布:成都市3例,德阳市1例,遂宁市2例 。具体来源:2例为3月31日自省外来蓉人员。1例为成都市确诊病例的密切接触者。1例为德阳市无症状感染者转确诊(既往通报病例) 。1例为遂宁市确诊病例的密切接触者。
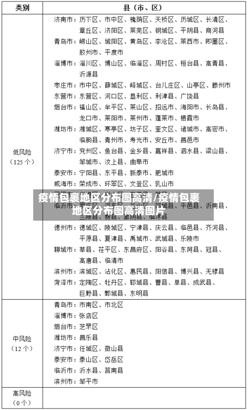
月2日0-24时 ,四川省新增1例无症状感染者,当日转为确诊病例1例(即马某某),当日解除集中隔离医学观察6例。尚在集中隔离医学观察:17例(其中成都9例、泸州1例、绵阳2例、达州2例 、广安1例、凉山2例) ,比前一日减少6例 。风险区域情况:四川省183个县(市、区)全部为低风险区。
月2日0—24时,全国新增本土确诊病例7例,均在云南省瑞丽市。具体情况如下:病例构成7例本土确诊病例中 ,含1例由无症状感染者转为确诊病例(缅甸籍,27岁,普通型) 。其余6例为新检出病例 ,包括中国籍4例(轻型3例,普通型1例)和缅甸籍2例(均为普通型)。
月23日0 - 24时,四川新增本土确诊6例,新增无症状感染者4例 ,具体情况如下:本土确诊病例(6例,均在成都市)3例为2月22日无症状感染者转确诊。3例为成都市确诊病例的密切接触者,于2月23日确诊 。本土无症状感染者(4例 ,均在成都市)2例为成都市确诊病例的密切接触者。
022年4月1日0时~24时,四川新增本土确诊病例2例(其中1例为转确诊),新增本土无症状感染者0例。
四川:6例 ,均在成都市。湖北:5例,均在武汉市 。江苏:2例,均在苏州市。云南:2例 ,均在红河哈尼族彝族自治州。黑龙江:1例,在鸡西市 。山东:1例,在青岛市。含1例由无症状感染者转为确诊病例(在内蒙古)。新增本土无症状感染者分布 湖北:5例 ,均在武汉市 。
怎么在地图上看疫情风险地区
进入“我的”页面打开高德地图APP,在首页底部导航栏中点击【我的】,进入个人中心页面。打开“更多工具 ”在“我的”页面中,向下滑动找到【更多工具】选项并点击 ,进入功能集合页面。选取“疫情地图”在“更多工具 ”页面中,找到【疫情地图】功能并点击,系统将自动加载当前区域的疫情风险分布信息 。
进入“我的”页面:打开高德地图APP ,在首页点击底部导航栏的【我的】。打开工具箱:在“我的”页面中,找到并点击【更多工具】选项。查看疫情地图:在工具列表中,选取【疫情地图】功能 ,即可显示当前所在区域及周边的疫情风险等级分布 。注意事项:确保高德地图APP为最新版本,避免因版本过低导致功能缺失。
在百度地图上可以查看疫情风险地区,具体操作步骤如下:打开软件:启动百度地图应用(确保版本为1200或更新)。进入常用功能:在首页找到“常用功能 ”模块 ,点击“更多”选项。跳转至其他页面:在功能列表中滑动至“其他”分类,选取“疫情地图” 。








