看了世界性的几种传染病,才知道“新冠”还不算可怕!
不能简单认为“新冠”不算可怕,与其他世界性传染病相比 ,新冠在传播力、影响范围等方面有突出特点,对全球造成了巨大冲击,不能因其某些方面与其他更致命病毒有差异就忽视其危害性。

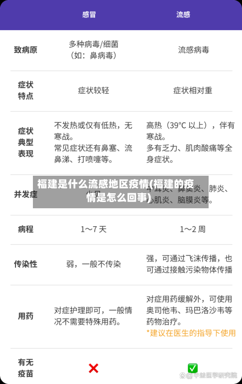
历史上死亡人数比较多的前十传染病包括黑死病 、天花、结核病等 ,其中新冠疫情期间WHO统计的全球累计死亡人数约为700万 。 黑死病14世纪中叶在欧洲、亚洲和北非蔓延,由鼠疫耶尔森菌引发,通过老鼠身上的跳蚤传播。当时全球人口约4亿,估计死亡人数在5000万至1亿之间 ,加速了封建制度解体并推动文艺复兴。

特点:中东呼吸道综合症,也是冠状病毒,病死人数912人 。绝大部分病例集中在阿拉伯半岛地区 ,最常见的是骆驼把病毒传染给人类。新冠肺炎病毒爆发时间:2019年至今。特点:由新型冠状病毒(Sars-Cov-2)引起,导致被称为新冠肺炎的呼吸道传染病。

非洲风高浪急,出海还须再择良机
〖壹〗 、当前非洲市场环境复杂严峻,出海非洲确实需要再择良机 ,主要原因如下:新冠疫情冲击严重 疫情肆虐:非洲新冠确诊病例众多,且正在遭受第四波Delta病毒侵袭,新增病例数大幅增长 ,疫苗接种完成率极低,底层民众和部分国家政府不重视疫情防控,市场人流量大且基本不戴口罩 ,增加了疫情传播风险 。

外贸企业注意!出口到这些地区风险急剧上升
〖壹〗、外贸企业需警惕出口到亚洲(尤其是印度)、拉丁美洲(特别是巴西)、欧洲部分国家 、北美洲(美国)、非洲部分国家及大洋洲(澳大利亚)的风险急剧上升。具体分析如下:亚洲地区 4-5月,亚洲地区报损案件数量及金额均居全球首位,同比分别增长约250%和258%,出险率仅次于拉丁美洲。
〖贰〗、外贸企业需重点防范的风险类型货款拖欠风险:受经济动荡影响 ,巴西进口商可能因资金链断裂或汇率损失而拖延付款,甚至直接违约 。货物滞港风险:港口罢工导致清关延迟,货物长期滞留可能产生高额滞期费 ,增加企业成本压力。
〖叁〗 、美国和加拿大的风险都显著增加了;大洋洲也没好到哪里去,报损金额同比增长约2倍。报损集中在澳大利亚外贸企业需要特别关注,受疫情冲击和管控措施影响 ,物流运输困难,零售消费下降,流动性压力上升 ,买方拒收和买方破产风险增加,整体来看,海外买方付款能力及意愿下降 ,企业面临收汇风险上升 。
现在去莫桑比克的话会不会碰到霍乱疫情
近来前往莫桑比克,有碰到霍乱疫情的可能性。霍乱是由霍乱弧菌引发的急性肠道传染病,主要经不洁水源、受污染食物传播,典型症状包括呕吐、剧烈腹泻 、脱水及高烧 ,重症患者若未及时治疗可能危及生命。近来暂无2025至2026年莫桑比克霍乱疫情的明确官方最新数据,但霍乱在非洲地区长期存在流行风险,当地仍有散发或聚集性疫情的可能 。
政治方面 ,莫桑比克将于今年10月15日举行总统和议会选举。自2013年以来,由于反对党对选举结果不满,导致多次发生武装冲突 ,已造成众多平民和政府军士兵伤亡。 疾病疫情方面,莫桑比克面临多种传染病的严峻挑战 。霍乱每年都有流行,疟疾发病率高达80% ,艾滋病发病率在17%至30%之间。
霍乱若不及时治疗,会导致严重的脱水和死亡。 作为一种急性腹泻病,霍乱未经治疗可能在数小时内致命。 霍乱是由食物和水污染引起的肠道感染 ,特征是水样腹泻,进而导致严重脱水 。未经治疗,霍乱可能在数小时内导致死亡。 弥散性血管内凝血是霍乱可能引起的严重并发症,若不及时治疗 ,可能致命。
辟谣:屠呦呦提醒非洲警惕疟疾和新冠,不是让你们搞武汉军运会阴谋论...
所谓“屠呦呦提醒非洲警惕疟疾和新冠被用于武汉军运会阴谋论 ”是毫无根据的谣言 。具体分析如下:屠呦呦等科学家发文初衷:16号包含屠呦呦在内的14位科学家在《柳叶刀》上发表评论文章,是警示非洲地区在防护新冠疫情的同时警惕疟疾爆发。
屠呦呦都说了,疟疾和新冠的早期症状一样 ,当时还没有新冠肺炎一说,所以不会按肺炎检测和治疗,但现在已经发现同样是用于疟疾治疗的药物氯喹 ,对新冠也有效。这就不得不让人想到,那五名美军,其实就是得的新冠肺炎 。首先我不是什么阴谋论者 ,我只是武汉的一个普通市民。
美国士兵参加武汉军运会期间,有5名士兵身体不适,进入金银潭医院接受治疗 ,因此有人认为是美国士兵带来了新冠肺炎,但是金银潭医院院长张定宇在2月份辟谣:住院治疗的5名美国士兵症状为发烧、腹泻,是疟疾而不是新冠肺炎。
2025非洲猪瘟最新消息,越南非洲猪瘟爆发对中国养猪人的影响
〖壹〗、中越边境线长达1347公里,广西 、云南等地存在生猪及其产品走私通道 。2025年上半年边境地区查获非法入境猪肉制品同比增加40% ,部分样本检出非洲猪瘟病毒核酸阳性。对中国养猪业的多维影响(一)生物安全压力陡增边境防控升级:物理隔离:在中越边境线设置3公里生物安全缓冲区,严禁生猪及相关产品流入。
〖贰〗、非洲猪瘟的爆发可能导致越南等国的猪肉出口受限,进而改变全球猪肉贸易格局 。这可能会间接影响我国猪肉的出口潜力 ,尤其是在与越南等国有贸易往来的情况下。养猪人需关注世界贸易政策变化,以及时调整出口计划。防疫压力加大与运营成本增加 为防止非洲猪瘟病毒入侵,我国可能会进一步加强边境检疫和国内防疫措施。
〖叁〗、非洲猪瘟的影响已经在事实上改变了中国养殖业的格局 ,具体表现如下:生猪供应短缺与费用飙升非洲猪瘟导致生猪直接病死或被扑杀,叠加养殖场主动缩减产能 、养殖户弃养等因素,市场生猪供应严重短缺 。当前多省份外三元猪价已超24元/公斤 ,未来可能突破30元/公斤。
〖肆〗、非洲猪瘟生存圈缩小,养猪户数量不一定会增加,甚至可能减少 ,行业结构更趋集中化。疫情冲击的“洗牌效应”导致小型养殖户退出,大型企业扩张 。非洲猪瘟直接冲击抗风险能力弱的小型养殖户,其因防疫成本高、资金链脆弱,在疫情中被迫退出市场。例如 ,生物安全措施不足的散户因生猪被扑杀或市场费用波动而停产。
〖伍〗、非洲猪瘟的出现确实推动了中国养殖行业病害防治的变革,促使行业在病害防控方面采取更多创新和综合措施 。具体变革和措施如下:非洲猪瘟对养殖行业的影响行业低谷与信心拷问:非洲猪瘟导致国内养猪业遭受重创,行业信心受到严厉拷问 ,未来发展路径充满不确定性。
〖陆〗 、近来无法准确预测2026年养猪业是否会再次暴发非洲猪瘟疫情,但根据现有防控技术和已知案例,风险仍存在且需持续警惕。 疫情现状与风险因素2025年10月至2026年2月期间 ,佛得角圣尼古拉岛已出现非洲猪瘟疫情 。









